
盘面上,贵金属、油气开采、动物保健、生物疫苗等板块涨幅居前,商业航天、电机制造、6G概念、玻璃基板等板块跌幅居前。
黄金通常被视为不确定时期的避风港,也是衡量市场焦虑情绪的重要指标。本轮上涨,主要源于特朗普一系列扰乱市场的国内外举措,包括:
(来源:财闻)
经济大省GDP增速目标下调,多省承袭GDP区间目标增速。
适度2月9日,天下各个省份的东谈主代会陆续召开并公布了方位政府责任诠释(不含港澳台,四川等6个省发布了政府责任诠释概览,西藏尚未公布政府责任诠释),各地政府责任诠释在GDP增长目标、固定钞票投资预期、稳增长与防风险步伐等各方面存在一定各异和不同,本文梳理出各地两会政府责任诠释的六大柔软点。
一、经济大省GDP增速目标下调,多省承袭GDP区间目标增速
10个经济大省中有6个经济大省径直下调了GDP增速目标,广东由5%下调至4.5%—5%,浙江由5.5%下调至5%—5.5%,河南由5.5%下调至5%,湖北由6%下调至5%,福建由5.25%下调至5%、湖南由5.5%下调至5%。有两个省份障碍下调了增速目标,江苏由客岁的5%以上调理为5%,四川由5.5%以上调理为5.5%傍边。有两个省份增速预期目标与客岁持平,山东、上海的预期增长目标持平为5%。
嘉喜网配资2026年部分省份裁汰增速目标不错贯穿。一方面是从经济周期看,面前宏不雅经济驱动投入到质的有用普及与量的合理增长兼顾的阶段,手艺水平、民生水对等代表经济质地的变量可能愈加中枢与垂危。一方面是从债务周期看,此前经济增长较多依赖债务杠杆的诓骗,面前各个部门需要化解存量债务并再行调理债务结构与标的,在从投资与债务驱动,转向挥霍与更动驱动的经过中,经济增长将阅历一段下行压力期。此外,从中恒久增长趋势来看,东谈主力、地盘、资金、手艺等要素的报恩率齐具有角落下行的趋势,这是每个经济体都要面对的经济法例,从1978年于今,中国经济每隔10年都会阅历一轮不同要素驱动的调理,从2018年到2028年,我国经济处在新一轮经济周期与债务周期的调理经过中。在此时刻,各省凭证本人情况均衡经济增长速率和经济增长质地之间的均衡,既是正视经济结构调理的现实,亦然加速新旧动能转换的发奋。
广东、浙江等6省本年建立区间目标,广东数值为4.5%—5%,以提高经济增速的目标弹性。各省加权GDP增速目标为5.02%,历史上天下GDP目标时时略低于主要经济大省的加权平均目标,这意味着天下GDP增速也有可能向下调理,何况有概率以4.5%—5%的区间目标的容貌来罢了向下调理。
表1:各省GDP增速表

数据来源:各省政府责任诠释,财汇金融大数据末端
二、固定钞票投资增速目标有所分化,化债要点省份增速目标较低
本年涌现固投增速目标的省份相较客岁有所减少。2025年惟有湖北、西藏等少数几个省份完成了固投增速目标,广东、江苏、浙江、山东、四川等经济大省的固投增速受房地产连累较大,固投增速未能罢了正增长,这亦然2025年中央经济责任会议冷落“推动投资止跌回稳,有用激励民间投资活力”的配景。
从涌现了固投增速目标的省份来看,西部内蒙、新疆的预期增速齐为8%,主因贯串国度政策和紧要格式密集所撑持,算作国度动力安全基地和向西洞开前沿,投资空间浩繁,绝顶是新疆正加速鼓励“沙戈荒”新动力基地、“疆电外送”等紧要工程。东部海南的预期增速为7%,因为海南自贸港开荒重要期,2026年是全面封关运作开局之年,需大范围投资开荒,全年安排省紧要格式470个,总投资超7000亿元,如新建湛江至海口铁路。中部河南、河北、山西的预期增速保管在5%,固投预期增速也相对较高,这些省份的产业转型升级中的投资需求还相比大,比如山西政府责任诠释冷落将推动动力领域投资超2000亿元,并执行629个省级要点格式。
化债要点省份固投增速目标偏低,大批在5%以下,贵州、辽宁的固投增速目标都是3%。关联词这并不虞味着这些省份在投资领域就相对凄怨,比如辽宁的固投增速在2025年是-19%,本年若能罢了正增长等于很权臣的改善,辽宁本年政府责任诠释也冷落要连接执行“持招商、推格式、促落地”专项活动,打好投资“翻身仗”。
从紧要格式投资运筹帷幄来看,湖南、河北冷落的紧要格式投资额永别达到2万亿、1.56万亿,浙江、广东、河南永别达到1.5万亿、1.05万亿与1万亿,山东9800亿,四川、福建逾越7000亿,江苏为6646亿。江西大中型格式投资金额也逾越1万亿。
表2:各省固定钞票投资情况表

数据来源:各省政府责任诠释,财汇金融大数据末端
表3:各省紧要格式年度运筹帷幄投资额对比表

来源:各省政府责任诠释、2026年各省紧要投资格式
三、投资标的偏重民生、挥霍与新基建,资金来源柔软准财政器具、专项债与联接基金
在民生领域与挥霍领域,北京冷落新增5000张家庭养老床位,新增生动车泊车位3.5万个,新建充电桩3万个;山东冷落援救青岛打造“中国康湾”,威海创建海外康养旅游锻真金不怕火区,线上作念强直播电商,线下布局大型交易详尽体,完善普及县域交易体系;浙江冷落教育“文旅+挥霍”爆款IP等。
在新基建与当代产业领域,浙江冷落深化国度数据要素详尽锻真金不怕火区开荒,鼓励杭州语料库开荒,援救杭州等开展信得过数据空间更动发展试点,加速打造行业高质地数据集,援救“魔搭社区”打造海外一流开源社区;广东冷落“落拓鼓励算力中心开荒,起首酿成万卡级到百万卡级算力范围跃升”;山东冷落济南、青岛、枣庄算力要道,投运省域特高压双环网;云南冷落构建“源网荷储”新式电力系统,十大期货配资平台推动“绿电+智算”等产业会通格式;湖北冷落推动“世界级存算一体化产业基地等政策性工程纳入国度盘子”;湖南冷落鼓励“算力‘四网会通’工程等‘十大基础要领格式’开荒”等。
在城市更新领域,北京冷落完成300个老旧小区改造、800台以上老楼加装电梯,加多民生改善型投资,如泊车位、充电桩;上海冷落完成20万遍及米旧住房成套改造,推动城中村改造;广东冷落本年要“新建改造地下管网管廊9000公里”;浙江冷落改造城中村1.4万户,打造城镇开荒高质地样板400个,更新改造农村给水管网,开荒全域幸福河湖。
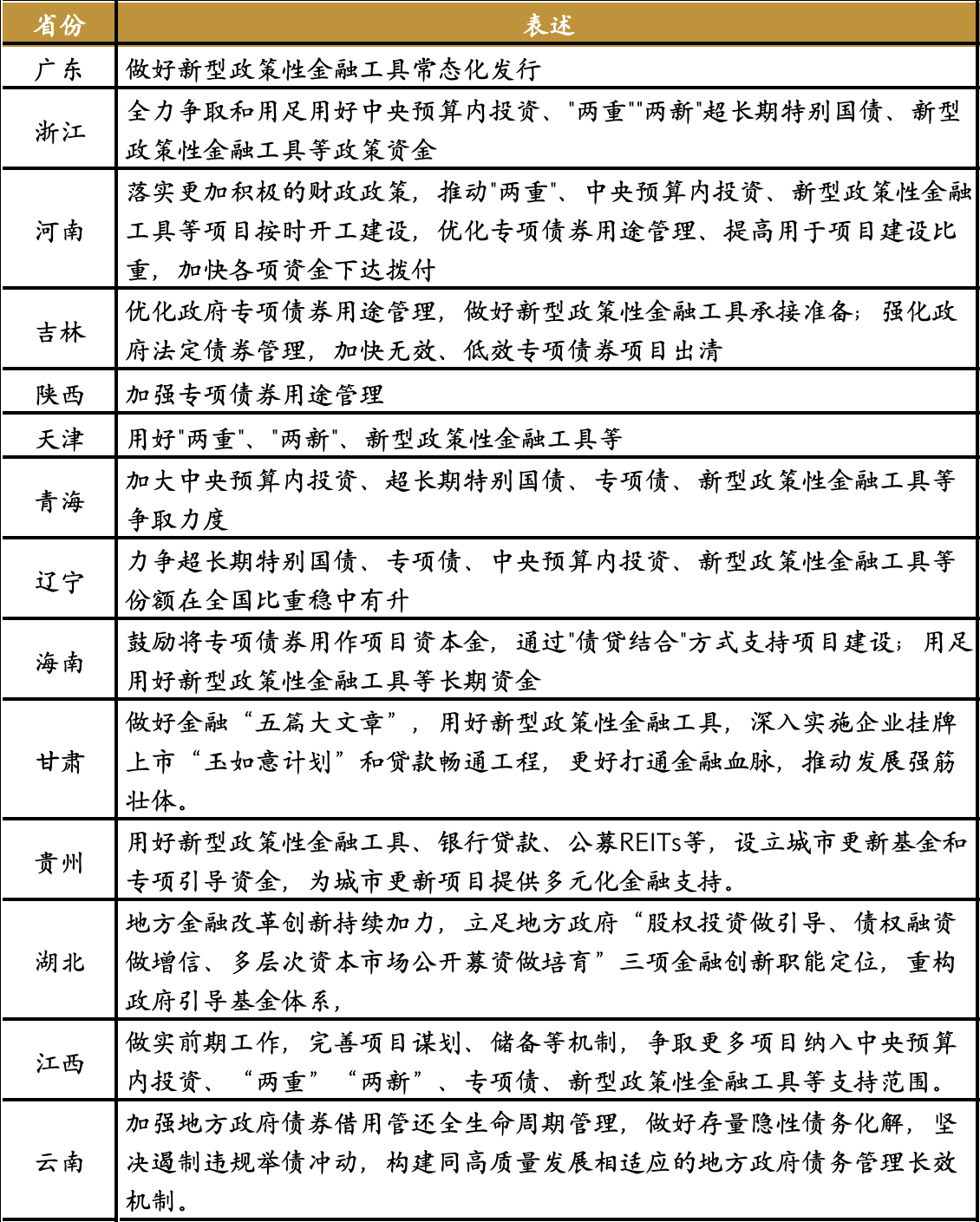
从投资资金来源来看,广东、浙江、河南、吉林、陕西、辽宁、天津等省市冷落争取并用好中央预算内投资、超恒久绝顶国债或新式政策性开发性金融器具,这或阐明2026年新式政策性开发性金融器具依然有所储备。
在专项债方面,河南、吉林、陕西等部分省条目加强或优化专项债用途,主要内容包括优化专项债券用路过管、提高用于格式开荒比重,加速各项资金下达拨付等,这阐明部分省份或条目将更多专项债资金用于格式开荒。
在联接基金方面,海南冷出家达政府联接基金作用,饱读舞金融机构提供配套资金;广东冷落统磋议场化招商、协会招商、基金招商、并购招商、以商招商,加大招商引资力度;贵州冷落诞生城市更新基金和专项联接资金,为城市更新格式提供多元化金融援救;山西冷落用好政府投资基金、科技金融居品,强化多元化悉力式资金援救科技更动和产业更动;陕西冷落连接执行“登高、升规、晋位、上市”工程,充分发达科技更动母基金放大效应;浙江冷落买通要素保险堵点卡点,专项产业基金、新增能耗、新增工业用地援救民间投资格式比重不低于80%。
表4:部分省份对投资资金端的垂危表述

贵寓来源:各省政府责任诠释
四、进一步疼爱挥霍的增长拉动作用,多地将发力提振做事挥霍摆上日程
在多省下调GDP增速目标与固定钞票投资增速目标的配景下,多地关于提振挥霍的疼爱有所加强,2026年涌现了社会挥霍品零卖总数增速的省份,其社零额预期平均增速为4.83%,权臣高于2025年天下3.7%的社零额增速。
在各省提振挥霍升级扩容提质的表述中,有北京、甘肃、重庆、贵州等省明确冷落推动住户收入增长的运筹帷幄或步伐,海南、上海等地则明确冷落通过新商品和新做事供给扩容优化来抵挥霍酿成牵引。
绝顶是多省关于新做事挥霍供给较为疼爱,主要包括文旅、赛事、演艺经济,以及AI挥霍、首发经济、悦己经济、情谊挥霍、宠物经济、元寰宇、低空挥霍等领域。上海冷落“加密大型演唱会、音乐节举办频次”;浙江设定“举办大型营业性上演100场、紧要体育赛事200场”的量化目标;江苏、辽宁、贵州、湖南等省份冷落办好“苏超”“贵州村超”等大师体育赛事;山东冷落首发首秀首展100场等。
表5:社零增速对比

数据来源:各省政府责任诠释,财汇金融大数据末端
五、产业布局愈加聚焦于新质坐蓐力,多省提高AI+产业柔软进程
在各省产业布局方面,着实各个省份都提到了AI+产业的有关布局,比如浙江明确量化目标“东谈主工智能中枢产业营收增长20%以上”;北京冷落全面执行“东谈主工智能+”活动,开荒国度东谈主工智能应用中试基地;广东冷落“加速鼓励东谈主工智能全域全时全行业高水平应用”;贵州冷落潜入执行“东谈主工智能+”活动,打造100个以上东谈主工智能大模子典型应用场景;江苏冷落“高水平开荒国度东谈主工智能更动应用先导区”;河北冷落深化“东谈主工智能+”活动,援救保定国度数据标注基地发展;四川冷落“执行‘东谈主工智能+’一号更动工程”等等。
除此以外,各省要点部署的还包括数字经济、低空经济、新动力(氢能核能)、生物医药、算力,交易航天,具身智能、东谈主形机器东谈主等,总体呈现出高手艺办行状与先进制造业会通发展的想路,在旅途上以教育国度级高新手艺企业、科技型中小企业、专精特新中小企业,打造洞开应用场景,促进科技后果飘摇应用等为主。
六、各省依然以债务化解为防风险的要点内容,以优化国有企业布局为持手扩容股权财政
在防风险方面,多省在房地产、中小金融机构以及方位政府债务方面有所表述,但篇幅相对较少。
在房地产领域,福建、甘肃、河北、河南、吉林等省份冷落房地产连续去库存、优供给,北京冷落促进住房租借商场健康发展,开荒更多“好屋子”;贵州冷落宝石新建和周转并举,推动传统房地产从“卖屋子”向“开发+做事+运营”转型,策画落地旅居地产格式40个傍边。
在中小金融机构领域,甘肃冷落稳当中小金融机构改革化险后果,组建运营甘肃农商银行;海南冷落统筹鼓励房地产、方位政府债务、中小金融机构等风险拦截化解,小心系统性风险;河北冷落妥当鼓励中小金融机构风险处理;河南冷落推动中小金融机构减量提质,大幅压降高风险机构数目,严厉打击坐法金融活动;吉林冷落完善中小金融机构治理机制,推动存量风险早日出清;云南冷落强化具有硬不断的金融风险早期改革机制,稳步鼓励中小金融机构减量提质;浙江冷落妥当有序化解中小金融机构风险,潜入鼓励涉众金融领域风险排查整治,严厉打击坐法金融活动。
在方位政府债务领域,多省说起宝石隐性债务化解,广东、山东、浙江、河南等省份主要以加强方位政府全口径债务风险监测,坚强拦阻新增隐性债务为主要表述,要点省份在化债方面的翰墨较多,比如贵州冷落要裁汰债务成本、匡助市县化债,鼓励平台转型;吉林冷落加强政府法定债券经管,加速低效、无效专项债格式出清,全面出清单一功能的融资平台;辽宁冷落分类鼓励融资平台有序出清,推动融资平台施行转型。
在国有企业布局方面,多省说起制定执行进一步的深化国资国企改革决策,完善国有钞票监管体制,鼓励国有经济布局优化和结构调理,关联词各省的表述要点也有所不同。
广东提放洋企改革要聚焦作念强主业,强化国企在保险城市开荒经管驱动和推动方位经济发展中的作用;北京冷落要健全出资东谈主监督体系,深化子企业详尽改革,增强国有企业中枢功能、普及中枢竞争力;甘肃提放洋企改革三年活动、深化普及活动高质地收官,完成能化、水利、环保、物流、资管、医药等板块专科化整合和政策性重组,省属企业工业总产值、利润均罢了翻一番;海南冷落策画推动新一轮省属国企重组整合,诞生国企改革和产业投资母基金;河南冷落连接鼓励国企政策性重组和专科化整合,加大政策性新兴产业、民生领域投资力度;吉林冷落深化省国资运营集团、金控集团、钞票公司功能性改革,持好吉能、交投等企业重整重组;辽宁冷落加大国有老本在政策性新兴产业领域投资布局,组建省外贸集团、省交往集团;青海冷落加强谈判性国有钞票聚积长入监管,推动国有老本向产业“四地”和新兴产业聚积;山东冷落率领市县国资强化监管、深化改革、普及质效;天津冷落严格执行国企债务余额和钞票欠债率“双管控”,推动谈判类企业教育新增长点、增强价值创造才智,做事类企业降本增效、普及做事质地,金融类企业肃穆谈判、赋能实体经济,切实增强市属国企经济和财力撑持作用;重庆冷落全面稳当拓展瘦身、止损、周转详尽后果,聚焦旅游资源等领域料想启动新一批专科化整及格式,推动国企增强中枢功能、普及中枢竞争力。深化市属国企与央企、民企、外企联动发展等。
本文作家:
张林 远东资信料想院副院长
未宁宁 远东资信料想院助理料想员青春配资
海量资讯、精确解读,尽在新浪财经APP
华林优配正中优配悦来网配资启泰网配资华林优配
盈为国际提示:文章来自网络,不代表本站观点。